2020-12-1016:24
來源: 冷凍食品網 發布者:編輯12月8日,永輝超市股份有限公司(以下簡稱“永輝超市”)發布關于參股公司被法院受理破產清算申請的公告。
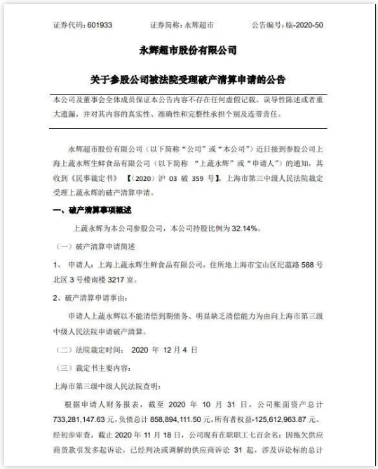
公告稱,上海市第三中級人民法院裁定受理其參股公司上海上蔬永輝生鮮食品有限公司(以下簡稱“上蔬永輝”)的破產清算申請。
![1607588749291550.png ]Z$GJHSW8~[WI~C@[W78~{4.png](/uploadfile/2020/12/10/1607588749291550.png)
△圖片來源:網絡
1
供應商訴訟67起,涉及金額6000萬+
上蔬永輝為永輝超市參股公司,永輝超市持股比例為 32.14%。
![1607588764176235.png M~R]O})O$S`EX5HV62Q~(V7.png](/uploadfile/2020/12/10/1607588764176235.png)
根據公告,上蔬永輝以不能清償到期債務、明顯缺乏清償能力為由向上海市第三級中級人民法院申請破產清算。
永輝超市的公告中提及,截至10月31日,上蔬永輝賬面資產總計7.33億元,負債總計8.59億元,所有者權益-1.26億元。經初步審查,截至11月18日,上蔬永輝現有在職職工七百余名;因拖欠供應商貨款引發多起訴訟,已經判決或調解的供應商訴訟31起,涉及訴訟標的總計2844.47萬元;未結訴訟36起,涉及標的金額3946.64萬元;涉強制執行案件8起。
圖片
![1607588778944085.png $G60J4D]1SZLZX4JUB}]Y71.png](/uploadfile/2020/12/10/1607588778944085.png)
根據公告,上蔬永輝因拖欠供應商貨款引發多起訴訟,累計金額達到6000萬+。
其中已經判決或調解的供應商訴訟31起,涉及訴訟標的總計28,444,651.71 元;未結訴訟 36 起,涉及標的金額 39,466,424.45 元;涉強制執行案件 8 起。申請人已不能清償到期債務并且明顯缺乏清償能力。
上海市第三級中級人民法院受理了上海上蔬永輝生鮮食品有限公司的破產清算申請。
被業界看好的上蔬永輝,沒有想到的是被供應商貨款拖累,從一個角度也說明了上疏永輝業績確實不太理想。數據顯示,永輝超市對于上蔬永輝的投資,2019年上半年虧損額度為2679萬元。
2
大企業和外資機構“加持”
上蔬永輝是什么背景?為什么企業突然走向窮途末路?
天眼查顯示,上蔬永輝的股東陣容頗為豪華。其中,上海上蔬農副產品有限公司持有公司39.29%的股權,上海國盛集團、摩根士丹利、光明食品集團、綠地控股集團均在上蔬永輝的股東列表內。

△圖片來源:網絡
有媒體在2019年7月專訪上蔬永輝CEO賴優福,他預計5-8年后,公司可達到200-300家菜市場的布局。該報道稱,在供應鏈方面,上蔬永輝可借助股東方上海蔬菜集團采購量大的優勢。上蔬集團2019年在全國有130多個生鮮基地,年交易額400多億元;在上海,70%多的蔬菜、50%以上的肉類交易均來自上蔬集團。
天眼查顯示,上蔬永輝已經完成C輪融資,C輪融資時的投資方為永輝超市,2015年的B輪融資額為3億元,投資方包括摩根士丹利和鼎暉投資。

△圖片來源:網絡
上蔬永輝官網顯示,公司于2013年12月20日由上海國盛集團、上海蔬菜集團、鼎暉投資、摩根士丹利和上海芳蘭資本共同出資設立。截至2018年9月,上蔬永輝共擁有28家門店,覆蓋上海12個區,每日每店服務客戶2000+,日成交逾5萬次,全年營業額超過10億元,全市會員數突破35萬。
3
永輝超市甩掉包袱
上蔬永輝申請破產清算一事,對于永輝超市來說,相當于甩掉了一個包袱。
作為第二大股東,永輝超市對上蔬永輝并沒有主導權,只相當于一項投資。其破產清算對于永輝超市來說反而減少了長投虧損,更是一種減負。
日前,上蔬永輝部分供應商曾在振新菜場拉橫幅討債,而橫幅上也出現永輝超市的名字。雖然只是投資,但上蔬永輝畢竟有永輝二字,其經營不善對永輝超市的品牌是一種傷害,如今申請破產清算對永輝超市來說也是一種解脫。

△圖片來源:網絡
截至2019年底,永輝超市對上蔬永輝的長期股權投資帳面凈值為0元。截至公告日,上蔬永輝及其子公司尚欠公司251.22萬元款項未結清,該款項預計在上蔬永輝破產清算后收回的可能性極小,永輝超市將對該款項全額計提減值準備。
12月9日,針對參股公司上海上蔬永輝生鮮食品有限公司申請破產清算一事,永輝超市發布公告回應稱,上蔬永輝的破產清算不會對公司2020年以及以后年度的投資收益產生影響。
文章來源:綜合聯商網、零售圈等。(注:部分圖片來源網絡,如有侵權請告知。)

300000+
凍品經銷商/渠道商/采購商50000+
凍品行業上下游企業100萬+
凍品人專屬平臺